水處理過濾器是一種常見的凈化設備,在水處理領域中運用極為廣泛。今天給大家介紹一種過濾器——轉盤過濾器。

轉盤過濾器是最高效的過濾器之一。其處理效果佳、出水水質好、運行穩定、易于維護的特點深受好評。廣泛應用于城市污水處理廠、水族館、水生保護基地等水流量較大的場所。
設備結構圖
以下是國外某廠家的轉盤過濾器結構圖



工作原理
轉盤式微過濾器使用PE聚酯材質的并安裝在多層的濾盤上,在占地面積較小的情況下可提供很大的過濾面積。
該裝置通過重力落差濾除進水中各類懸浮物,對水的懸浮物、細小顆粒進行可靠有效截留。過濾器的濾水流程路線由內到外,反沖洗的流程是從外至內,水頭損失應小于250mm。過濾器進水以連續進水方式,而反沖洗以周期性轉動的方式運行。在反沖洗過程時不會影響過濾的進程,從而完成處理的全過程。具體流程如下圖所示:

原水從中心圓筒重力自流進入過濾器的轉盤,此過程中,轉盤靜止。
固體等懸浮物被有效截留在轉盤的微孔濾布內側。
當進水的水位上升到液位探頭所處位置時,濾盤開始啟動并旋轉。與此同時,反沖洗同步啟動。高壓的沖洗水從濾布外側將固體懸浮物沖洗,沖洗水流入收集槽,通過排泥管路外排。通過過濾器的水通過重力自流出出水堰板。
當進水水位脫離液位探頭所處位置時,反沖洗停止,此時濾盤也停止轉動。
注:轉盤式過濾器以連續出水、連續出水及周期性啟動沖洗的方式運行,反沖洗的階段不會影響該裝置的過濾進程。

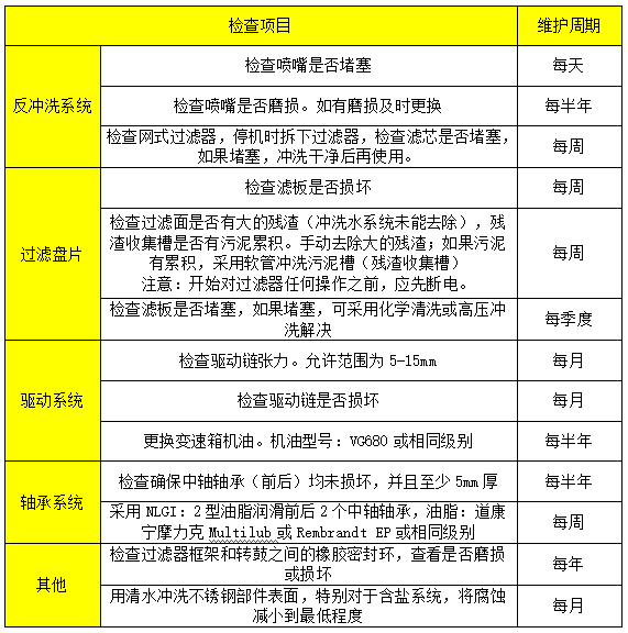
日常維護

以上就是轉盤過濾器的工作原理與維護保養。
東方欲曉,莫道君行早,風景這邊獨好!安峰環保以“做水處理服務的標桿”為企業目標,以“我們是水處理管家”為服務理念,以“創造雙贏,永續合作”為核心價值。我們在污水處理、中水回用、廢氣處理等方面,提供專業、高效的整體解決方案,致力于成為環保服務的行業標桿。
